分享到
汽车行业关注(autochat.com.cn)03月20日报道——
3月18日,众泰汽车股份有限公司(下称“众泰汽车”)发布关于全资子公司浙江深康汽车车身模具有限公司复工复产的公告。公告内容显示,众泰汽车的全资子公司浙江深康汽车车身模具有限公司(下称“深康车身”)于3月18日举行了复工复产暨启动仪式,深康车身正式恢复生产经营。

众泰汽车是一家以汽车整车研发、制造及销售为核心业务的汽车整车制造企业,早年凭借模仿知名品牌车型的外观设计以及亲民的售价火速打开市场,但也因过度模仿、技术短板、缺乏自主创新能力等问题陷入困境。2020年众泰汽车深陷财务危机,母公司铁牛集团因严重资不抵债、无继续经营能力,被法院裁定破产清算,众泰汽车进入重整程序,不过时至今日,众泰汽车主营业务仍未见起色。深康车身则是众泰汽车的子公司,深耕汽车模具及车身零部件领域二十余年,具备一定的技术积累与制造经验。在本次公告中,众泰汽车表示,目前深康车身的复工复产尚处于初期阶段,其产能爬坡、供应链协同、质量控制等环节尚需时间磨合,其生产经营的稳定性有待后续验证。本次复工复产的启动,有利于完善众泰汽车零部件配套体系,为众泰汽车后续新平台研发、新车型生产奠定供应链基础。

进入2026年以来,众泰汽车频繁释放复工复产信号。1月,众泰汽车工程研究院的招聘海报在网络流传,招聘人员包括工程师、设计师等,为此不少人还认为这或意味着众泰汽车将重启。同月,众泰汽车还宣布已提前全额偿还中行永康支行剩余债务212,014,262.93元、建行永康支行剩余债务172,833,512.50元,合计约3.85亿元,已按此前调解约定履行完毕对两家银行的全部债务偿还责任。不过,众泰汽车整车业务何时能全面恢复生产仍处于未知。众泰汽车在公告中强调,众泰汽车目前仍面临较大的资金压力和债务负担,整车业务的全面恢复尚需多方面条件的成熟和努力,存在较大不确定性。

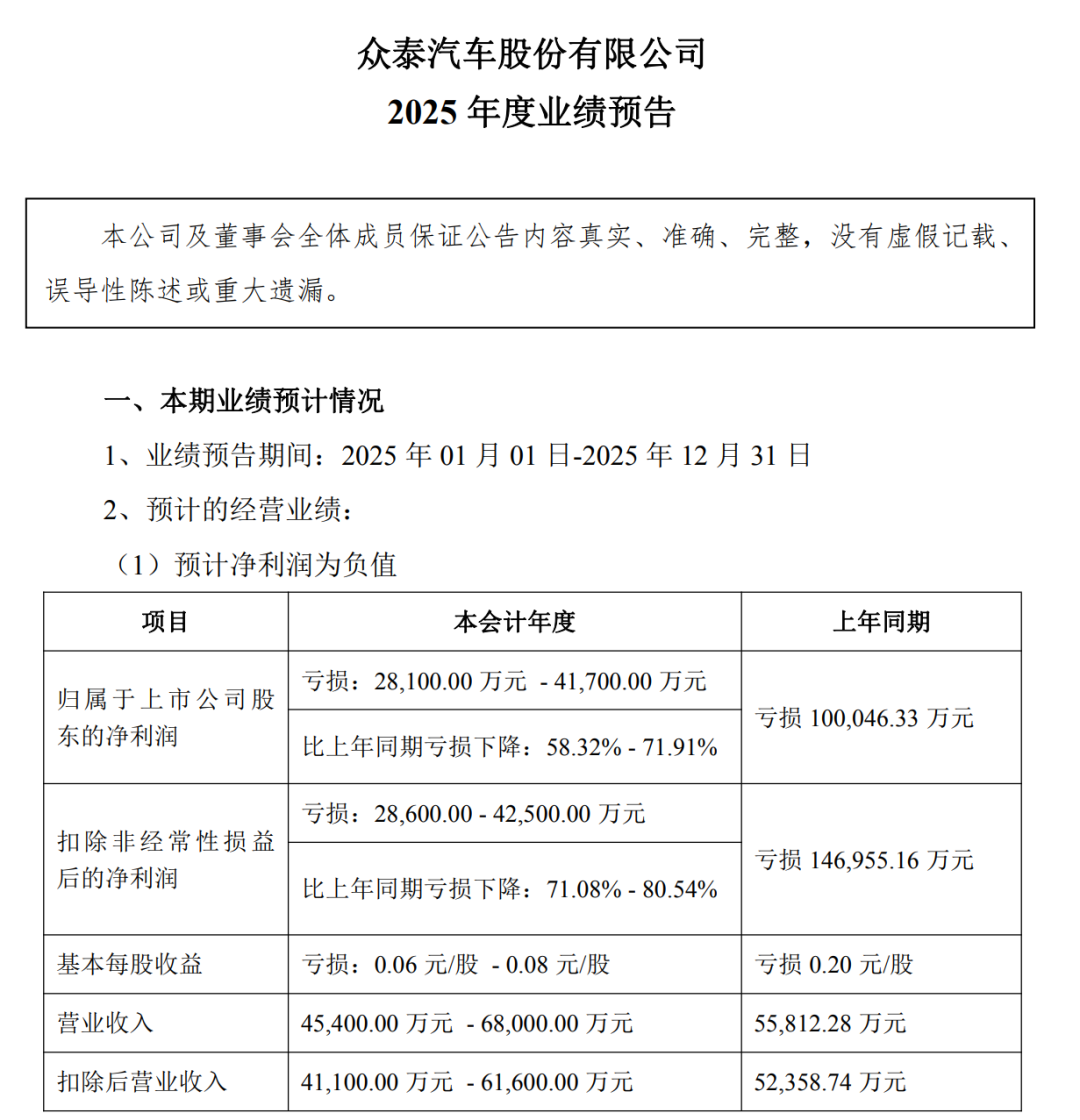
目前众泰汽车仍未发布2025年度业绩报告。此前众泰汽车发布的2025年度业绩预告显示,预计2025年众泰汽车归属于上市公司股东的净利润为亏损2.81亿元至4.17亿元,上年同期亏损10亿元;扣除非经常性损益后的净利润为亏损2.86亿元至4.25亿元,上年同期亏损14.70亿元。对于业绩亏损原因,众泰汽车表示,2025年公司处于整车板块业务重启与历史遗留问题化解的关键攻坚阶段,报告期内业绩预计亏损主要系公司历史遗留问题,导致整车板块业务基本处于停工状态;同时,为维持公司基本框架、推进复工复产计划,公司仍需承担必要的管理费用、财务费用等刚性固定支出,进而造成主营业务层面持续亏损。
欢迎订阅微信公众号《汽车行业关注》,第一时间汽车行业内幕消息,一起说说汽车圈子那些事。欢迎爆料!微信号autoWechat
阅读量:0
*以上文章留言只代表作者的个人观点,不代表本网站的观点与立场,如果你有更多的见解,欢迎投稿分享

3月20日,东风日产旗下的SUV车型NX8开启预售,预售价格 元。此前在3月17日,官方就已公布NX8内饰设计。综合此前报道,日产NX8是基于天演架构下打造的第三款车型(N7/N6),定位20万级

3月18日,众泰汽车股份有限公司(下称“众泰汽车”)发布关于全资子公司浙江深康汽车车身模具有限公司复工复产的公告。公告内容显示,众泰汽车的全资子公司浙江深康汽车车身模具有限公司(下称“深康车身”)于3

3月19日,岚图汽车旗下全新大型SUV——泰山X8正式亮相。综合此前报道,泰山X8将搭载问界M9同款四激光雷达,并将首发华为全新一代交互座舱。外观方面,岚图泰山X8与岚图泰山的关系类似于理想L9与理想


3月19日,岚图汽车科技股份有限公司(下称“岚图汽车(”)正式以介绍上市的方式登录港股,股票代码07489.HK,成为“央国企高端新能源第一股”。此次上市采用“私有化+分拆”模式,母公司东风集团股份从