除了微博还有微信
敬请关注
微信公众号
autoWeChat
日前,北汽蓝谷发布公告称,北汽蓝谷新能源科技股份有限公司(下称“北汽蓝谷”)和子公司北京蓝谷极狐汽车科技有限公司(下称“北汽极狐”)按照持股比例分别向北京新能源汽车有限公司(下称“北汽新能源”)增资,
与众多新能源汽车厂商一样,北汽蓝谷仍然未走出亏损泥潭。日前,北汽蓝谷新能源科技股份有限公司(下称“北汽蓝谷”)公布2022年度财报显示,2022年度营业收入95.14亿元,同比增长9.4%;净亏损54
上周路透社报道,华为计划打造自有品牌电动汽车,正在与北汽蓝谷、长安汽车等汽车制造商商讨华为电动汽车的代工事宜。彼时,华为再次重申不造车,志在帮车企造好车。北汽蓝谷则公开表示,北汽蓝谷与华为合作已经三年多的时间,合作内容不是外媒说的“代工制造”,而是推出联名款车型ARCFOX HBT。据了解,北汽蓝谷和华为合作打造的首款车型ARCFOX αS HBT将于2021年4月在上海国际车展亮相。官方解释,“...
8月26日,北汽蓝谷披露2024年度中期财报。财报显示,2024年上半年北汽蓝谷实现营收37.41亿元,同比下滑35.16%,营收下滑的同时亏损进一步扩大,半年亏损25.71亿元,是北汽蓝谷史上同期最
4月27日晚,北汽蓝谷发布一季度财报显示,2022年一季度北汽蓝谷实现营业收入17.31亿元,同比增长108.42%;归属上市公司股东净亏损为9.57亿元,同比下降12.08%。近年来,北汽蓝谷业绩表
自2019年下半年开始,由于政策补贴的收紧,使国内新能源汽车市场表现呈连续数月下滑,例如北汽蓝谷等不少原本处于盈利的新能源车企均出现亏损。日前,北汽蓝谷发公告称再获得3亿元的高精尖产业奖励资金,并计划拟计入2019年度利润总额。今年1月1日,北汽蓝谷发布公告称,北汽蓝谷新能源科技股份有限公司于近日收到北京经济技术开发区财政审计局《关于拨付北汽蓝谷新能源科技股份有限公司高精尖产业奖励资金的通知》拨付...
4月26日,北汽蓝谷披露2023年度财报。财报显示,2023年度北汽蓝谷实现营业收入143.19亿元,同比增长50.5%;净亏损54.00亿元,同期净亏损54.65亿元;归母净亏损60.18亿元,同期
1月24日晚间,北汽蓝谷发布2024年年度业绩预亏公告。公告内容显示,北汽蓝谷预计2024年年度归属于上市公司股东的的净利润为-65亿至-69.5亿元;预计2024年年度归属于上市公司股东的扣除非经常
北汽新能源旗下北汽蓝谷发布业绩预告,预计2021年度北汽蓝谷亏损48-53亿元,而扣除非常性损益亏损50-55亿元,北汽蓝谷连续两年处于严重亏损当中。
据北汽蓝谷发布2021年第三季度财报显示,前三季度实现营收60.98亿元,去年同期实现营收39.21亿元。归属于上市公司股东的净亏损为26.44亿元,去年同期净亏损28.84亿元。销量方面,北汽蓝谷前三季度累计销量16974辆,同比下滑19.50%。从以上数据来看,虽然北汽蓝谷的营收实现增长,但是净利润以及销量称呈现下滑的状态。北汽蓝谷表示,该季度和年初至今的营收增长,主要因为整车销售及积分收入同...
日前,北汽蓝谷正式发布中期业绩报告。财报显示,上半年北汽蓝谷营业收入为95.17亿元,同比增长154.38%,归属于上市公司股东净亏损23.08亿元,同期亏损25.82亿元。若将时间线拉长,北汽蓝谷近
3月18日,北汽蓝谷新能源科技股份有限公司(下称“北汽蓝谷”)发布公告披露,近日收到多位高层的书面辞职报告。其中,代康伟因工作调整原因申请辞去董事长、董事会战略委员会主任委员等职务,辞职后将不再担任公
2月14日,北汽蓝谷发布公告称,公司拟将中文名称由“北汽蓝谷新能源科技股份有限公司”变更为“北汽极狐新能源汽车股份有限公司”,英文名称由“BAIC BluePark New Energy Techno
1月19日,北汽蓝谷新能源科技股份有限公司(以下简称“北汽蓝谷”)发布最新业绩预告,北汽蓝谷预计2025年年度归属于上市公司股东的净利润为-46.5亿元到-43.5亿元;预计2025年年度归属于上市公
北汽蓝谷面临五年持续亏损。1月15日晚,北汽蓝谷发布2023年年度业绩预亏公告显示,公司预计2023年年度归属于上市公司股东的净利润为-57亿元到-52亿元,扣除非经常性损益后的净利润为-62亿元到-
3月25日晚,北汽蓝谷发布年度财报。报告显示,2021年北汽蓝谷实现营业收入86.97亿元,同比增长64.95%;归属于上市公司股东的净利润为-52.44亿元,去年同期为-64.82亿元;归属于上市公司股东的扣除非经常性损益的净利润为-55.44亿元,去年同期为-66.46亿元。按照各季度来看,北汽蓝谷一季度归属于上市公司股东的扣除非经常性损益的净亏损8.98亿元,二季度净亏损12.00亿元,三季...
12月26日,北汽蓝谷内部人士称:“明年1月上旬,极狐品牌将发布新品类,届时考拉会亮相。”知情人士透露,考拉品牌并未与华为合作,产品也非基于极狐目前的IMC平台打造,算是北汽蓝谷的“新”项目。对于上述
日前,北汽蓝谷公布半年业绩报显示,上半年实现营业收入34.79亿元,同比增长42.76%;归属上市公司股东净亏损21.81亿元,同期净亏损18.13亿元。近年来,北汽蓝谷业绩表现不佳,已连续两年亏损,
4月29日,在2025上海车展的5.2展馆,北汽极狐展台突然发生火灾。从网友们曝光的视频里能看到,北汽极狐展台的展示架起火并不断有被烧掉的物质掉落,现场瞬间乱成一团,观众们吓得纷纷后退,安保人员倒是反
6月15日,北汽蓝谷公布最新数据显示,2021年5月汽车销量1197辆,较去年同期的2106辆下滑43.16%;1-5月累计销量为5374辆,较去年同期的11692辆下滑54.04%。据乘联会数据显示,2021年5月新能源汽车销量为18.5万辆,同比增长177.2%;2021年1-5月累计销量为77.6万辆,同比增长235.7%。从数据来看,国内新能源汽车处于快速发展阶段,新能源汽车销量持续增长。...
重磅!发改委拟放开汽车限购,全面增加车牌指标
中国汽车销量持续下滑,汽车消费趋势逐步下降,在这样的大环境下,国家发改委有望引导进一步放开限购政策,全面鼓励汽车消费。从网曝文件,国家发改委下发《推动汽车、家电、消费电子产品更新消费促进循环经济发展实施方案(2019-2020年)(征求意见稿)》,计划进一步扩大汽车等消费市场,促进循环经济发展,深化供给侧结构性改革。文件中还详细讲述具体实施方案,在汽车领域共有9点支持条例。其中最为重要的是,限购城...
2019-04-17 17:36:07了解详情
众泰汽车一大楼突发情况
今日多名网友报料,众泰汽车某大楼出现突发情况,一名男子爬上楼顶,消防员在现场开展工作。
2020-08-31 14:17:55了解详情
雷克萨斯LM在日本本土竟属“进口”车型,售价2580万日元
丰田作为日本最大的汽车厂商,而雷克萨斯又是品牌旗下的高端品牌,意味着雷克萨斯就是一个日本本土品牌。但在日前,有消息显示雷克萨斯品牌下的最新旗舰车型LM在日本却成为“进口”车型。
2020-08-21 19:44:14了解详情
能量密度304Wh/kg!宁德时代电池技术实现突破
目前市面上的新能源汽车主要还是电动车,而续航是电动车的一大硬伤,问题的根本还是电动车所使用的动力电池能量密度迟迟没有突破性的发展,现在宁德时代传来了好消息,该公司研发出了电池质量能量密度达304Wh/kg的样品。宁德时代最新消息,该公司研发团队攻克动力电池正极和负极材料等关键核心技术,开发出比能量(质量能量密度)达304Wh/kg的样品,在国际市场上处于领先地位。业内分析认为,目前宁德时代的技术突...
2019-03-22 17:13:49了解详情
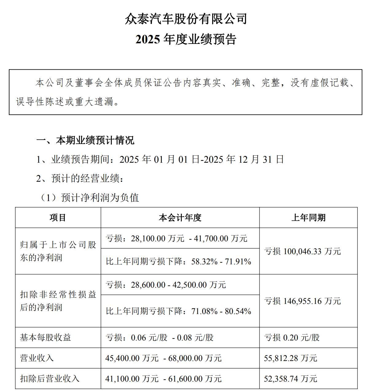
众泰汽车预告:2025年预亏2.81-4.17亿元
官宣!张小帆调任中国一汽任副总经理
魏牌全新旗舰SUV官宣!命名“V9X”
捷尼赛思GV60 Magma量产版官图发布!
2025年进口车销量发布!
联系我们 老虎车网 电车报告 AutoBeta AutoTimes 报价宝
汽车行业关注所刊载内容之知识产权为虎传媒及/或相关权利人专属所有或持有。未经许可,禁止进行转载、摘编、复制及建立镜像等任何使用。