分享到
汽车行业关注(autochat.com.cn)02月27日报道——
2月26日,众泰汽车股份有限公司(下称“众泰汽车”)发布《关于董事辞职暨提名非独立董事候选人的公告》。公告内容显示,众泰汽车董事会于近日收到非独立董事林隆华的书面辞职报告。因个人工作规划原因,林隆华申请辞去公司第九届董事会非独立董事职务,辞职后林隆华不再担任公司任何职务。同时,为保障公司董事会的正常运转并结合公司实际情况,由董事会提名,经公司董事会提名委员会资格审核,众泰汽车2月26日召开第九届董事会 2026 年度第三次临时会议,董事会同意提名钟雨菲为众泰汽车第九届董事会非独立董事候选人,任期自股东会审议通过之日起至第九届董事会届满之日止。

官方资料显示,钟雨菲于1978年9月出生,毕业于中国农业大学,本科学历。回顾其工作经历,钟雨菲于2001年7月在北京华都集团有限责任公司担任经理,此后先后担任北京新月互联科技发展有限公司总监、北京金山软件有限公司主编、小米科技有限责任公司总监、北京小贝汽车科技有限公司副总裁、交个朋友控股有限公司合伙人兼市场副总裁、北京魔芋科技有限公司执行董事职务。
作为一家以汽车整车研发、制造及销售为核心业务的汽车整车制造企业,众泰汽车于1998年成立,旗下拥有众泰、江南等自主品牌,早年凭借模仿知名品牌车型的外观设计以及亲民的售价火速打开市场,其中2016年销量达33.31万辆巅峰,但也因为过度模仿、技术短板等、缺乏自主创新能力等问题陷入困境。2020年众泰汽车深陷财务危机,母公司铁牛集团因严重资不抵债、无继续经营能力,被法院裁定破产清算,众泰汽车进入重整程序,不过时至今日,众泰汽车主营业务仍未见起色。

进入2026年以来,众泰汽车频繁释放复工复产信号。1月,众泰汽车工程研究院的招聘海报在网络流传,招聘人员包括工程师、设计师等,为此不少人还认为这或意味着众泰汽车将重启。同月,众泰汽车还宣布已提前全额偿还中行永康支行剩余债务212,014,262.93元、建行永康支行剩余债务172,833,512.50元,合计约3.85亿元,已按此前调解约定履行完毕对两家银行的全部债务偿还责任。
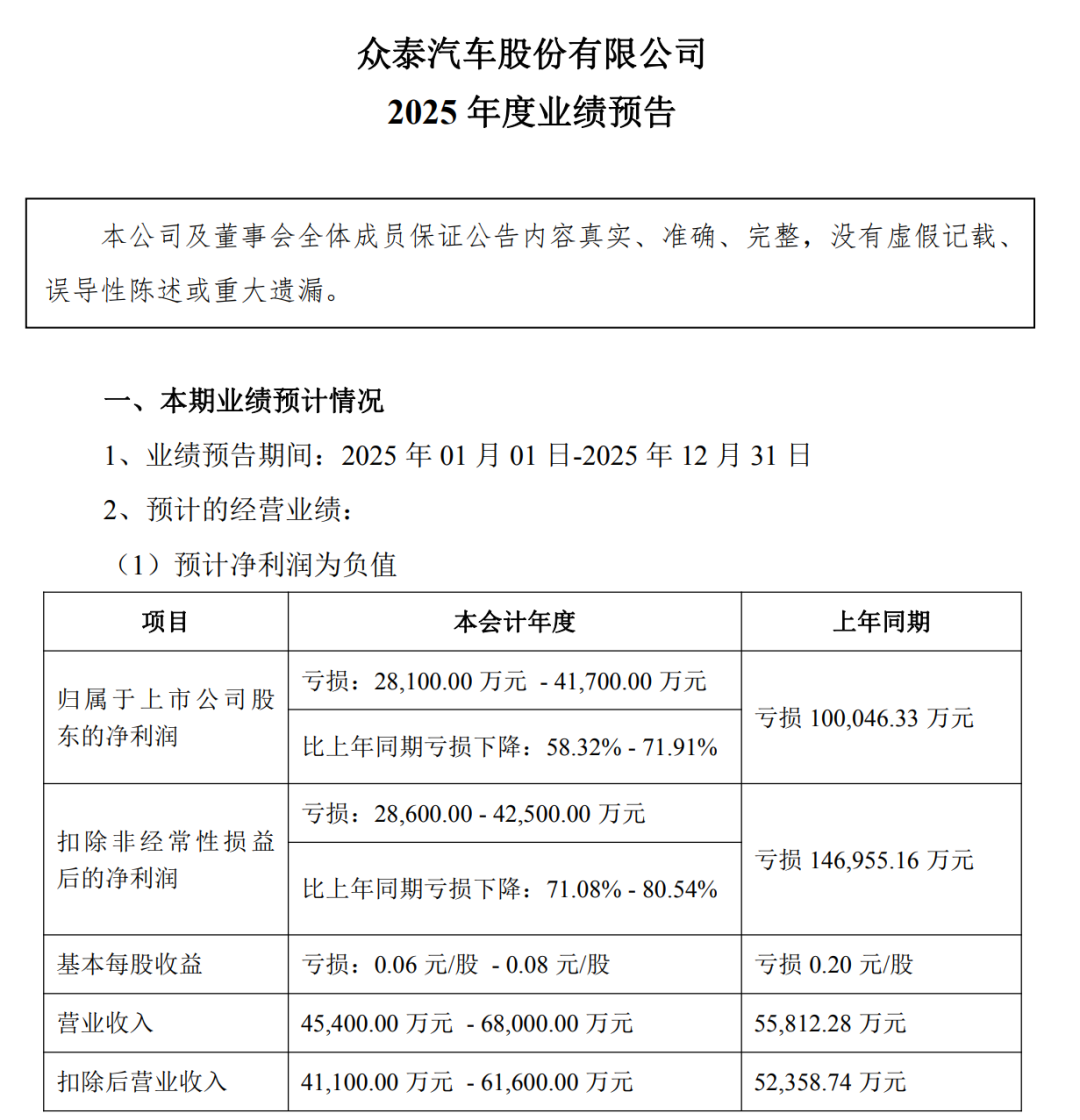
截至目前,众泰汽车仍未发布2025年度业绩报告。此前众泰汽车发布的2025年度业绩预告显示,预计2025年众泰汽车归属于上市公司股东的净利润为亏损2.81亿元至4.17亿元,上年同期亏损10亿元;扣除非经常性损益后的净利润为亏损2.86亿元至4.25亿元,上年同期亏损14.70亿元。

对于业绩亏损原因,众泰汽车表示,2025年公司处于整车板块业务重启与历史遗留问题化解的关键攻坚阶段,报告期内业绩预计亏损主要系公司历史遗留问题,导致整车板块业务基本处于停工状态;同时,为维持公司基本框架、推进复工复产计划,公司仍需承担必要的管理费用、财务费用等刚性固定支出,进而造成主营业务层面持续亏损。
欢迎订阅微信公众号《汽车行业关注》,第一时间汽车行业内幕消息,一起说说汽车圈子那些事。欢迎爆料!微信号autoWechat
阅读量:0
*以上文章留言只代表作者的个人观点,不代表本网站的观点与立场,如果你有更多的见解,欢迎投稿分享

4月22日,鸿蒙智行旗下首款旗舰MPV——智界V9正式开启预售。新车预售价为39.98-52.98万元。智界汽车表示,新车预售仅1小时,订单量突破12500台。作为鸿蒙智行旗下首款MPV车型,新车基于

在4月21日大众汽车集团之夜上,捷达品牌正式发布全新品牌LOGO,并发布首款新能源概念车JETTA X,宣告品牌全面迈入电动化转型新阶段。按照计划,捷达将在2028年之前推出四款新能源车,首款车型将于

2026年的4月,可以说是近几年来竞争最大的月份。无论是自主、合资还是豪华品牌,无论是传统车企还是新势力,都在四月用密集的新品、激进的定价、前沿的技术,争夺市场话语权,这背后是整个汽车行业面临的多重压

当地时间4月22日,特斯拉对外发布2026年第一季度财报。财报显示,特斯拉一季度营收为223.87亿美元,同比增长16%,创近三年来最高增速;归属于普通股股东的净利润为4.77亿美元,同比增长17%;

4月22日,阿维塔科技旗下首款旅行车——阿维塔06T正式上市。新车共推出5款车型,售价区间为21.99-27.99万元;现金权益后价格区间为21.29-27.29万元。作为阿维塔科技旗下首款旅行车,新