分享到
汽车行业关注(autochat.com.cn)12月27日报道——
12月26日,工业和信息化部装备工业发展中心发布《关于〈公告〉标准实施及产品准入相关要求调整的通知》。其中,在产品准入申报要求调整中提及,从明年第404批《道路机动车辆生产企业及产品公告》新产品公示列表开始,乘用车产品在申请准入时,应在“结构图纸”中提供可体现前排驾驶室整体布置和内部结构的整体照片。另外,新车申报还需提交其它佐证材料,比如上传该车型对应的《产品使用说明书》,以确保信息的完整性和一致性,这些材料共同构成车辆准入的官方记录。


在过往,工信部新车申报材料通常仅需公示车辆的外部结构和设计特征图即可,包括车辆的正面、侧面、背面等角度的清晰照片,这些图片用于官方产品准入公示,具有规范性和权威性,在行业语境中常被类比为“证件照”,而内饰设计部分则通常需待实车发布才能得知。


目前工信部官网公布的是第402批《道路机动车辆生产企业及产品公告》新产品公示,随着明年工信部新车申报新规的实施,意味从第404批《道路机动车辆生产企业及产品公告》新产品公示列表开始,新车在工信部进行申报时,新车的内部结构布局以及设计细节也将作为申报材料的一部分,新车在申报阶段即可通过官方渠道向社会公众披露,较过往更早“曝光”。简单来说,就是新车在申报时,外观和内饰都将是工信部新车申报的材料,进一步丰富“证件照”式的图片内容。
总的来说,工信部宣布新车申报新规,旨在进一步提升新车申报信息的完整性,完善产品准入管理要求,也方便监管部门更全面掌握车辆的设计信息,这也是推动汽车行业规范化发展的有效举措之一。当然,对于消费者而言,随着互联网技术的飞速发展,汽车行业也进入互联网时代,工信部发布的新车申报图一经公示就会被广泛传播,这往往是新车上市之前首次展示在公众面前的信息,本次新规的实施也能够让车辆的信息更透明化,避免“宣传图与实车不符”的争议。除此之外,上传车型对应的《产品使用说明书》也能进一步规范车辆功能说明,降低因操作失误导致的安全风险等。

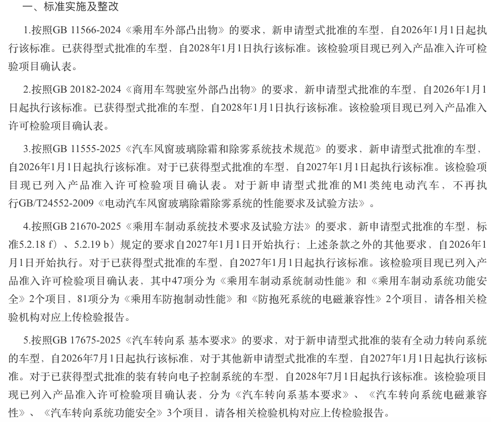
在本次公告中,除上述提及的新规之外,工信部发布的调整通知还包括:GB 11566-2024《乘用车外部凸出物》、GB 11555-2025《汽车风窗玻璃除霜和除雾系统技术规范》、GB 21670-2025《乘用车制动系统技术要求及试验方法》等多项要求。其中,按照GB 21670-2025《乘用车制动系统技术要求及试验方法》要求,新申请型式批准的车型,标准5.2.18 f)、5.2.19 b)规定的要求自2027年1月1日开始执行;上述条款之外的其他要求,自2026年1月1日开始执行。对于已获得型式批准的车型,自2027年1月1日起执行该标准;按照GB 17675-2025《汽车转向系 基本要求》的要求,对于新申请型式批准的装有全动力转向系统的车型,自2026年7月1日起执行该标准,对于其他新申请型式批准的车型,自2027年1月1日起执行该标准。

另外,新增产品准入检验项目:《汽车整车信息安全技术要求》,检验依据标准为:GB 44495-2024《汽车整车信息安全技术要求》、《汽车软件升级通用技术要求》,检验依据标准为:GB 44496-2024《汽车软件升级通用技术要求》。对于检验机构及生产企业要求,工信部表示:“相关检验机构应尽快健全完善检验检测能力,做好标准实施准备。车辆生产企业及时组织开展标准的实施和整改工作,合理安排时间进度,按要求提供检验报告,并做好产品准入车型名称调整及申报要求调整有关工作。”
欢迎订阅微信公众号《汽车行业关注》,第一时间汽车行业内幕消息,一起说说汽车圈子那些事。欢迎爆料!微信号autoWechat
阅读量:0
*以上文章留言只代表作者的个人观点,不代表本网站的观点与立场,如果你有更多的见解,欢迎投稿分享

5月15日,广州汽车集团股份有限公司(下称“广汽集团”)发布公告称,公司董事会于2026年5月14日收到公司副总经理黄永强送达的《辞职函》,由于组织上工作安排的原因,其申请辞去公司副总经理职务。辞职后

当地时间5月15日,大众汽车在纽博格林24小时耐力赛现场正式发布ID.POLO GTI,以此纪念GTI系列诞生50周年。据了解,ID.POLO GTI同样基于大众MEB+纯电平台打造,将于今年秋季在德

5月15日,乐道品牌旗下全新SUV——乐道L80正式上市。新车是乐道品牌继乐道L60、乐道L90之后的第三款车型,基于蔚来NT3.0平台打造,定位中大型大五座SUV,动力上采用纯电动力且支持换电。外观

5月15日,比亚迪汽车与腾势汽车官方发布消息,正式官宣王力宏出任腾势汽车品牌全球代言人,并预告了腾势N9闪充版上市发布会信息。同时,王力宏本人也通过腾势汽车共创微博发声,表示:“很高兴正式成为腾势汽车

5月15日,理想汽车旗下全新一代理想L9正式上市。新车推出理想L9 Ultra和理想L9 Livis共2款车型,售价分别为45.98万元和50.98万元。据了解,新车配备800伏主动悬架系统,搭载2颗